案例名称:《蛟龙探海——运动引导动画制作》
授课章节:任务5 运动引导动画
运动引导动画是指被引导的对象沿着引导层制定的路径进行运动的动画。与传统补间动画的主要区别在于运动引导动画至少需要两个图层配合作用,上面是引导层,用于绘制运动路径,下面是被引导层,用于放置运动的对象。
一、“课程思政”教学理念与目标
(一)“课程思政”教学理念
本课教学中课程思政教学理念强调以学生为中心,注重学生的全面发展和综合素质提升。将科技中国动画片制作案例整合到教学内容中,分为8个任务,每个任务都是中国尖端科技。教师在教学过程中,不仅传授专业知识和技能,还会关注学生的思想动态和价值取向,引导学生在学习过程中形成正确的价值判断和行为准则。注重培养学生遵纪守法的法律意识,操作规范的安全意识、严谨细致的职业意识。还注重教学方法的创新和多元化,通过案例分析、小组讨论、实践活动等教学方法,激发学生的学习兴趣和主动性,提高教学效果。
(二)“课程思政”教学目标
本课立足专业理解行业法规,建立版权意识,掌握行业岗位工作职责及安全准则。培养学生勤于思考、热爱劳动、体验大国工匠的创作,感受中国科技的力量。启发学生对国家尖端科技的关注和重视,用专业技能推广中国科技产业发展。将思想政治教育贯穿于专业课程教学全过程,培养德才兼备的高素质人才。
二、“课程思政”教学内容和方法
(一)“课程思政”教学内容
本课教学内容基于Animate平面动画制作的工作流程,在校企合作完成企业项目过程中,将课本上7个模块的知识体系内容整合为8个任务的工作任务。

本课所要完成的蛟龙探海动画是中国科技动画影片种的重要部分。蛟龙探海动画制作中用到了Animate中运动引导层动画的核心技术,是平面动画制作中经常用到的。结合手绘卡通动画的元素,展现中国尖端科技水平和科技力量,形成民族自豪感和自信心,展现中国科技魅力。

(二)“课程思政”教学方法
1.案例导入
本课在《科技中国动画片制作》的整体框架下,选择《蛟龙探海》作为运动引导动画制作的案例。将案例分为任务发布、任务准备、任务分析、任务实施、任务总结和任务拓展,分别对应到知识体系的学习中,引导学生搜集资料、预习引导层知识,赏析科技动画案例、检测动画基础知识掌握情况,探究运动引导层动画的制作方法,实践操作完成引导层动画效果,分组协作探究问题并修改提升,探究引导层制作的技巧并拓展练习。
2.“课程思政”教学方法
本课程中采用多种方法开展课程思政教学,每节课中重点运用不同的教学方法,以适应本课任务教学的开展。
问题导向教学法:通过提出与课程内容相关的问题,引导学生思考和讨论,培养学生的思维能力和解决问题的能力。
案例教学法:选择具有代表性的案例进行分析和讨论,让学生在实际情境中学习和应用课程知识,同时培养学生的分析和判断能力。
小组讨论教学法:将学生分成小组进行讨论,让学生在交流和合作中学习和应用课程知识,培养学生的团队合作能力和沟通能力。
体验式教学法:通过让学生亲身参与实践活动,让学生在实践中学习和应用课程知识,同时培养学生的实践能力和创新能力。
3.教学环节的设计、教学组织和实施
(1)教学环节设计:根据三线六步十环项目教学模式,从工作岗位线、任务驱动线、课程思政线三线并行。通过欣赏案例、制定脚本、方法掌握、技术强化、创新创意等将工作流程转化为符合教学规律、学生认知的“6步10环”教学过程。

结合中国尖端科技的案例,将中国科技力量融入平面动画教学中,提高学生民族自豪感和文化自信。创设“蛟龙探海”任务情境,激发学生的学习热情,运用教学平台、多屏互动、微课、动画、短视频平台线上交流等信息化手段。结合设计思维、形式美法则,提升学生审美素质和创意设计能力。引导层的多种应用技巧是学生比较难以掌握的部分,有的学生制作的效果不够满意,对动画的调整需要再反复的练习。加强对平面动画能力的理解与认识,从而提高设计制作技巧。从动画内容中体会中国尖端科技与大国工匠精神,加强对平面动画的理解与认识,提升项目制作和创意能力,实现德技并修的人才培养目标。
(2)课堂组织和实施
学情分析
知识和技能基础 :熟悉Animate基础动画制作的环节,可以进行帧动画、传统补间动画、补间动画、补间形状动画的制作。掌握基础知识并能灵活的使用动画方法和技巧。对路径有所了解,对本课学习有帮助。
认知和实践能力: 前期课程中已掌握了基础动画形式的实践应用,并能运用到科技中国动画制作中呈现基本平面动画形式的制作,实践能力有比较明显的提升。通过实践的积累,动画制作的迁移能力得到很大的提升。
学习特点:对Animate动画软件操作比较感兴趣,学习效果命令时掌握的较快。在单个效果的应用中可以比较快速的掌握,但对于企业项目的制作技巧还有待提高。多命令融合使用逻辑思维能力还有待提高,创新创意能力不足。
教学目标
素质目标:立足专业理解行业法规,建立版权意识,掌握行业岗位工作职责及安全准则。培养学生勤于思考、热爱劳动、体验大国工匠的创作,感受中国科技的力量。启发学生对国家尖端科技的关注和重视,用专业技能推广中国科技产业发展。
知识目标:理解运动引导层的原理,创建运动引导动画的方法。掌握运动引导动画的制作技巧。
能力目标:能够运用引导层制作出运动引导动画效果。能够使用提供的素材,运用运动引导动画独立或合作制作出蛟龙探海的动画效果,并加入创意完成动画镜头的制作。
教学重点:能够运用引导层制作出运动引导动画效果并灵活运用进行创作。
教学难点: 能够使用提供的素材,运用运动引导动画独立或合作制作出蛟龙探海的动画效果,并加入创意完成动画镜头的制作。
课前准备
“明”任务要求
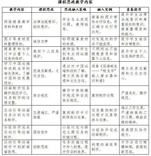
接收任务,搜集关于蛟龙号的视频和图片资料,了解蛟龙号的相关信息,思考蛟龙号动画制作的要点在哪?接收学习任务单,了解任务单中知识储备的要求,提前预习课程内容。
“预”预习新知
观看微课《引导线动画》,了解引导线的基本使用方法和工作原理。
思政融合:搜集资料注意版权和信息保护,提升法律意识和版权意识。了解中国尖端科技发展的现状,建立民族自豪感和文化自信心。
课中实施
任务准备:
“赏”欣赏案例
欣赏《深海蛟龙——“蛟龙号”载人潜水器知识科普》宣传片动画效果,分析思考短片中使用到的平面动画制作技术。
“测”任务检测
使用教学平台,设定预习成果检测答题小游戏。检测学生课前预习效果,掌握学生对运动引导动画的了解程度。
思政融合:培养诚信自律意识。感受中国科技发展和尖端科技的力量。团队合作意识。
任务分析
“析”分析方法
通过《蛟龙探海》动画与同类型动画效果进行结构分析。主题讨论:运动引导动画的工作原理?区别与联系,是否连接被引导层。讨论:引导层的绘制需要用什么工具来完成?引导线会显示到生成的动画中吗?运动引导动画,一个引导层可以绑定多个对象吗?
思政融合:小组讨论等互动提升团队协作能力,创新发散思维。
任务实施
“学”学习技能
学习制作运动引导动画的方法。创建运动引导动画的方法。将图层链接到运动引导层。断开图层和运动引导层的链接运动引导动画制作技巧。
思政融合:将操作规范和岗位要求融入课程。
“创”创新效果
展示设计制作任务要求。快速完成场景的搭建,并按要求完成补间动画效果的制作。分组制作,小组内探究。如何让头始终与轨迹对齐。引导线应用时的注意事项。组内展示作品制作效果,并探究作品中的问题讨论解决。再次查看的任务单。思考如何利用引导线实现文字的运动效果。
思政融入:完整的制作过程中安全意识的培养。作品具有正能量,价值观正确。态度端正,细致认真,具有创新思维。
成果展示
展”作品提升
作品上传平台,小组完成作品并上传到学习平台。线上课堂练习,回顾本课学习的内容。小组作品展评,线上为各组作品进行打分。共同赏析作品并提出修改建议。共同探究提升,分析修改方案。教师指导学生进行修改。提交企业导师,将作品提交给企业导师,再次对作品进行分析评价。
思政融合:工作态度端正,细致认真。
任务总结
引导层的使用方法及思路。综合评价数据分析,对学生完成情况和作品进行点评。
课后拓展
课后小组对作品进行再次整理,搜集相关素材,绘制矢量图,充实动画效果。
(3)板书设计
运动引导动画制作
任务准备 赏 《蛟龙探海——“蛟龙号”载人潜水器知识科普》。
任务分析 析 引导层动画的制作思路。
任务实施 学 运动引导动画制作、创 《蛟龙探海》。
任务总结 评 探究提升。
三、“课程思政”教学评价与考核
本课教学评价贯穿在教学与实训的过程中,把软件知识和操作技巧与实训项目和创意设计等不同角度进行评价,量化学生知识与技能的学习程度,测评潜在的能力,激发学生学习效率。将法律意识、安全规范、职业意识等课程思政内容自然融合到任务制作的过程中,在考核项目中体现课程思政内容,统计学生在法规意识、版权意识、操作规范、安全意识、岗位流程、工作态度、严谨程度、团结写作、创新思维等指标。全面评价与考核学生学习过程重点表现情况及学习效果。
1.过程性评价:使用步骤记录器,记录操作步骤并进行分析。阶段性作品制作画面效果分析。软件使用过程中的历史记录数据。可了解学生软件操作熟练程度与准确定,通过保存撤销次数了解学生是否遵循工作规范。
2.结果性评价:多元化评价手段综合运用。既有传统的评价手段,即自评、互评、教师评,也有信息化的评价手段,即网络课程的数据评价,实现全方位多角度的综合判断学生的知识、技能和素养的发展水平。
3.综合性评价:对学生完成课程所有内容后素养、知识、技能目标的达成进行综合评价。
4.增值性评价:在学习过程中,通过步骤记录器记录学生在任务完成过程中动画制作所用的操作步数,动画制作的保存次数、快捷键使用次数,操作撤销次数等过程性数据,后期通过数据分析对学生进行评价,在比较中引导学生意识到自己的改变与进步。对学生作品进行点评与比较,提升学生技能水平和审美能力,从而达到增值性评价的目的。

四、“课程思政”教学特色与创新
(一)教学特色
教学中以学生为主体,关注学生的进步和发展。将学习软件操作技巧与设计标准和要求互通。从引导动画入手,将法律意识、安全规范、职业意识等课程思政内容融入教学过程中,达到本课设计制作《蛟龙探海》企业案例的目标。
以企业项目为教学任务,融入中国尖端科技,使学生关注与了解中国科技发展,体验科技力量。通过问题探究、自主学习、职场演练,提高学生参与学习的积极性,在掌握引导层动画制作方法的同时提升个人素养和数字素养。
(二)教学创新
1.把动画项目制作融入到教学环节中,搜集素材和运用素材中提升学生法律法规意识和版权意识。引导学生精雕细琢每件作品,规范的岗位工作流程中,使学生能够具备安全意识、岗位意识。渗透中国尖端科技产品与文化自信。
2.将中国科技创新引入课堂,学习软件操作的同时提升学生数字素养。培养学生勤于思考、热爱劳动、体验大国工匠的创作,感受中国科技的力量。启发学生对国家尖端科技的关注和重视,用专业技能推广中国科技产业发展。
3.运用多种数字技术突出教学重点,指导学生进行动画的调整,探究学习内容,利用教学平台、体验小程序等信息化手段让学生快速理解运动引导动画的制作要点和技巧,提高学习效率,突出教学重点,突破教学难点。
五、“课程思政”教学效果与推广
(一)教学效果
1.教学中通过中国尖端科技案例任务素材的搜集整理、任务实施过程、评价与分享,提高学生的法律意识、安全意识、岗位意识等思想政治素质的提升,可以增强学生的社会责任感和爱国主义精神。
2.教学中融入课程思政可以培养学生的思维能力、创新能力、沟通能力和团队协作能力等综合素质,学生综合素质的增强对未来发展具有重要意义。
3.教学中融入课程思政可以将思想政治教育与专业知识相结合,让学生更好地理解专业知识的社会意义和价值,从而提高学生的学习积极性和学习效果,促进学生的专业学习。
(二)推广措施
1.提高任课教师对课程思政的认识和理解,掌握课程思政的教学方法和技巧,能在教学过程中有计划的融入课程思政内容,形成课程思政的递进式提升,提高教师的教学能力和水平。
2.在本专业内推广课程思政内容,将不同学科的课程思政内容进行整合,提升课程思政教学的策略性,让更多的教师和学生了解课程思政的意义和价值,提高课程思政的认知度和影响力。
3.开展课程思政教学研究,探索课程思政的教学规律和教学方法,不断提高课程思政的教学质量和效果。将学生素养提升与课程思政融通,从学生需求的角度出发,融入课程思政内容,提升课程思政的有效性。
淄博理工学校 陈淦