高红霞工作室
首页
工作室建设
教学研究
名师金课
职教讲堂
职教云讲堂
共同体活动
教研活动
教育帮扶
读书启智
您所在的位置:
首页
正文
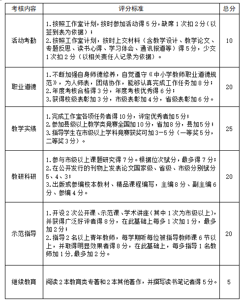
考核细则
发布时间:2025年06月17日