2019 年,国务院印发了《国家职业教育改革实施方案》,将“试行本科层次职业教育”列为未来职业教育重要改革内容。2021年起,教育部先后印发《本科层次职业教育专业设置管理办法(试行)》 和《职业教育专业目录(2021 年)》,本科试点专业调整208个,调整幅度达到260%,至此,职教本科教育探索向实践展开。在标准制定过程中,职业教育的学理之争一直没有停歇,学科化、学术化的 发展之路尚不明确,人力资源论、职业论、价值论、 组织论等为职业教育的标准建设、人才培养、治理 体系等实证研究提供了理论依据。基于此,职业教育的理论体系构建需要对大量的实证研究作为先导,从不同的逻辑起点构建范畴范式,为学科化 发展奠定基础。从职业教育的现实需要看,职业 岗位是检验职业能力的起点,可以通过反思职业教育中的基础性问题,推动职教本科高质量发展。
一、职教本科人才培养定位的逻辑
(一)“适应性”:职教本科发展的根本遵循
高等职业教育适应性只是一个相对的概念,通 常情况下,它与社会处于一种基本适应而又不完全适 应的状态。[1]高等职业教育要做到完全适应社会需求是 不可能的,这是由教育的滞后性特点决定的[2]。这一概 念的外延一般是从其人才培养目标定位进行划分[3]。 2021 年 3 月,国务院政府工作报告提出“:增强职业教 育适应性,深化产教融合、校企合作,深入实施职业技 能等级证书制度。”职业教育的“适应性”与学术教育 的“创新性“”引领性”形成鲜明对比,也回应了一个现 实,即本科教育学科化持续冲击职教本科的发展定 位,而“类型化”特征意味着职业、技术、产业等教育之 外的范畴还是职教本科探索的重要逻辑方向。职教本科的适应性应从不同层面体现:宏观适应国际发展 大变局,紧跟国家产业发展方向,满足社会、家长、用 人单位等对人才需求的新期盼;中观适应职业教育新 格局,始终坚持产教融合、工学结合、校企合作的办学 方向;微观适应人才培养新需求,集中做好“三教”改 革,持续提升毕业生职业发展质量。
(二)“层次”和“类型”:机理关系推动应然走 向实然
潘懋元认为,“专科与本科,同样与高中衔接, 在起点上并无高低之分”[4],在学制上“,两者也并无 衔接关系”[5],“两者不能构成相互衔接的高低层次 关系,而是同一个层次的两个并列的子系统”[6]“。教 育类型和教育层次是两个不同的概念”[7],“高等职 业教育是一种有别于理论型普通高等教育的类型, 但并不是一个区别于本科的专科层次”[8]。职业教 育本不应该“矮人一等”,但学理与社会心理相互掣 肘,家长、学生、用人单位都会以“层次”论高低“,类 型”教育没有突显出优势,与长期处于学历“低位” 有很大关系。随着工业化、智能化、虚拟化、仿真化 的发展,职教专科和普通本科体制下培养的人才, 很难适应新职业、新岗位发展所形成的人才培养的 “真空地带”。职教本科的破题,将“层次”和“类型” 之争转向如何构建现代职教体系上,从中职到专 科、本科、研究生教育的整体设计已经开始向实践 发展。在更高层次上做好类型教育是职业教育发 展的新要求,与专科职业教育相比,不是简单的学 制延长、学位授予,而是如何更好适应工业发展需 求,实现技术技能人才的升级发展,职业院校势必 要进行一场深刻变革,建立与工业 4.0 相衔接的职业教育升级版。
(三)“价值”与“需求”:相互契合促使胜任复 杂岗位人才紧俏
适应技术发展需求是职教本科的逻辑起点。
从价值需求来看,职教本科满足了三个方面的需 求:一是产业升级发展的需求,二是人才培养升格 的需求,三是学生升学的需求。《中国高等职业教育 质量年度报告(2020)》显示,全国“双高”建设职业 院校毕业生升学比例已连续 4 年上升,2016—2020 年分别为 5.2%、6.0%、7.6%、9.9%。毕业生对学历 提升的意愿与职业市场对更高层级工程人才的需 求相契合。中国人力资源市场信息检测中心 2018年调查显示,我国劳动力市场对各技术等级或者专 业技术职称的岗位空缺与求职人数比率均大于 1.7。其中,高级技能、高级工程师、高级技师岗位空 缺 与 求 职 人 数 的 比 率 较 大 ,分 别 为 2.39、2.01、 2.01。《中国应用型人才需求报告(2019)》指出:“当 前的职业教育人才培养标准与需求不匹配,人工智 能、大数据、云计算、物联网等新兴领域的人才培 养,尚未形成成熟的系统性体系,人才供需矛盾突 出。”这些需求对人才的岗位能力提出了更高的要 求,即从一般岗位能力到专业岗位能力,再到综合 岗位能力的演变。新兴技术岗位适应能力将成为 职业教育毕业生的核心竞争力,适应复杂多变、专 业+综合的岗位能力越强,其服务地方产业发展的 能力越强,越能满足社会和自身发展的需要。
二、职业带与能力本位教育契合岗位适应
“职业带”理论是关于人才结构的重要学说之 一,其结合职业岗位特点,对不同层级的人才结构 岗位特征做出描述,为岗位能力培养提供了重要 的参考依据。但是随着技术、经济、社会的进步发 展,职业岗位也发生了巨大的变化,在此理论框架 下构建的岗位特征 、岗 位能力会随之变化 ,产 生 “漂移”,“漂移”后的职业带框架构建,是更好发挥 岗位适应性的基础。
(一)“职业带”理论的描述
1981 年,联合国教科文组织出版了《工程技术 员命名和分类的几个问题》,该书将人才结构分为 三种类型:技术工人、技术员以及工程师[9],并用图 示(图 1)对不同岗位的特征进行了描述,即“职业 带”理论。

图 1 中,从 A 至 F 为职业教育范围。 其中按照 “职业带”理论的解释,从 A 至 F 为职业岗位和教育 范围。A 至 B 为技工区,E 至 F 为技术员区,C 至 D 为工程师区。斜线 A′D′的左上方代表手工操作和 机械操作技能,斜线的右下方代表理论知识。由 图 1 可以看出,技工、技术员以及工程师所需要的知识和技能结构是各不相同的。技工主要需要操 作技能,加上少量的知识储配;工程师主要是理论 知识,加上少量的人工操作;而技术员则是操作技 能与理论知识并重。该理论的提出是以手工机械 操作与知识理论知识之间的关系构建岗位体系 的,解释的是体力与脑力之间的关系,体现的是手 工业高度发达到机械化生产转型升级时期的生产 岗位的劳动特点。笔者认为,该理论体系的构建 框架依然适用当代职业技术岗位划分逻辑,但当 今时代的生产方式高速发展促使岗位更加复杂 化、合成化、智能化,“脑力”和“体力”的二元标准 将被“新标准”来替代,这种替代,指向的是“新岗 位”“新知识”“新技能”。
(二)新工艺生产环境下的岗位“漂移”
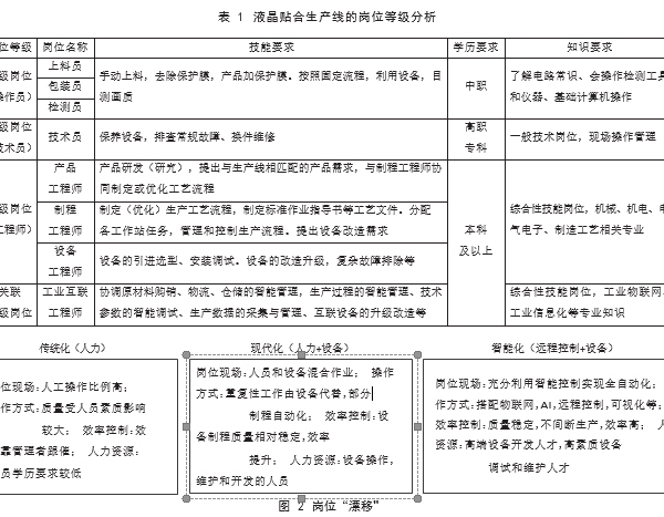
进入工业 4.0 时期,借助数字化、智能化、物联 网等技术手段,生产智能化、自动化不断提升,生 产技术的进步导致技术知识的范围扩大、理论知 识的结构和内容更加复杂,提高了对从业者理论 和技术知识的要求。为了更好地理解岗位变化, 笔者于 2019 年赴富士康(烟台)科技园调研座谈,通过实地调研,形成了“液晶贴合生产线的岗位等 级分析表”(表 1)。

通过对表 1 的分析,可以发现:①“技工”中的体力付出比例下降,强调手脑并用,常识和知识并 用。②“技术员”基本不需要直接的体力操作,需 要的是分析问题的知识,解决问题的知识处于边 界状态。 ③“ 工程师 ”以 解决故障和设计产品为 主,对能力强调协同性,对知识强调跨学科性。随 着岗位等级的分化,岗位发生了“漂移”,即从传统 化到现代化,再到智能化,形成了岗位现场、操作 方式、效率控制和人力资源四个维度,从低到高的 路径是:岗位现场中人的参与从前台逐步向后转 移;操作方式上不断摆脱人工造成的误差,机器越 来越精准化;效率控制上不再受人的体力制约,设 备全面提升效率;人力资源学历要求成为基础条 件,创造设计能力成为核心竞争力,如图 2 所示。
三、职业岗位适应带来的人才培养定位调整
(一)适 应岗位能力 :由 单项技能 向“ 一专多 能”创协同创新转型
在智能制造产业发展大背景下,能力逐渐向数字化创新方向转型,强调人如何与 数字技术的沟通、交流和应用能力。
教育部 2021 年 3 月出台的《职业教育专业目 录(2021 年)》中,职业教育专业的数字化、技术化 改造初现端倪 ,“技 术 ”和“大 数据 ”成 为核心词。 例如,在电子信息类中,将“电子信息工程”更名为 “电子信息工程技术”,新增“柔性电子技术”“光电信息工程技术”等 ,几乎所有专业都以“技术”命名;在财务会计类中,将“财务管理”和“会计”专业 更名为“大数据与财务管理”和“大数据与会计”, 新增“大数据与审计”专业。这些变化要求职业教 育适应产业要素升级要求,以服务综合复杂岗位为基点构建专业群建设体系,由单一专业能力向 智能+专业转向,以职业群、岗位群为基点,构建专 业群。人才培养由技术技能向工程设计、技术改 造升级,从基于工作过程向模拟故障解决升级,定 位从“制造”向“设计”高移,构建基础理论+实习实 训+实践创造三位一体的认知问题、分析问题、解 决问题的一体化课程体系。将智能适应性前移, 加大智能化课程开发力度,引导学生深度参与,让 仿真技术融入课堂、嵌入实训,在人机配合、人人 协作中形成与智能技术交流沟通相适应的工作学 习一体化模式。
(二)适应岗位发展:由“就业观”向“职业观” 转变
如果高职毕业生的职业岗位发展为班组长、 技术员,职教本科毕业生就业岗位应提升至工程 师、部门经理等更复杂、更综合的“一专多能”管理 岗位。二者差别在于对职业岗位的认知、规划、调 整的能力,过去的职业专科只关注适应当前岗位 的能力,未来职教本科会关注适应晋升发展综合 复杂岗位的能力。《2019 中国高等职业教育质量年 度报告》显示,“2018 届大学生毕业社会需求与质 量调查中,素养提升较多的人群占 38.3%,比提升 较少人群的就业现状,满意度高 10 个百分点。素 养提升主要包括:积极努力追求上进、遵纪守法、 乐于助人、包容精神、诚实守信、关注社会、环保意 识等 7 个方面”。
“职业观”的养成与提升要与“道德观”“价值 观”融为一体,实现“学习者”“求职人”“职业人”角 色转化,在职业发展中筑牢终身教育观。一是职业道德的培养。加强人文素养培育和思想道德教 育,利用好课程思政,教师通过精益求精、科学严 谨的治学态度影响学生,展现应有的职业规范和 职业道德,感染学生按照职业化、规范化的要求自 觉主动地改变自我、提升自我。二是职业精神的 培养。将隐性课程嵌入显性课程,做好课程项目 设计,按照专业、就业、职业、创新等教学模块形成 职业课程理念,设立职业指导专门教师岗位,做好 职业发展专题研究和咨询服务。三是职业实践的 培养。不断构建新型“全纳教育”,放大人才培养 格局,将学校、社会、企业纳入课堂、实习场景中, 从虚拟向现实转换,强化反思教育,健全德技双修 的育人机制,确保学生在新职场中学会主动学习, 学会有效沟通,学会使用技术。
(三)适应岗位知识:由“技术使用”向“技术知识”转换
职教本科的“本科”属性要求知识化、学科化 要素要在教学标准中有所体现,但“知识”的内容 和“学 科 ”的 定位应凸 显“职 业性 ”,离 不 开“技 术 性”。经验的积累会转化为技术知识,而技术知识 也会转化为经验性知识[10]。技术中的经验因素、技 能因素具有不确定性,同样使用一个工具或机器 等客观性技术要素,不同的使用者的经验与技能 将会影响工具或机器的效果[11]。技术知识所体现 的特性在于:一是获取知识的主要任务不仅仅是 感知、理解世界,而更强调解决具体问题;二是知 识内容会具体到场景,如方法、技术、规则等,不像 科学知识那样抽象;三是知识的获取方式以实践 为主,与基础学科的习得方式有差别,要求学习场 景多样化,除教室外,车间、实训室以及现实的工 作场景都是知识获取的重要渠道。
从表2可以看出,技术知识体系可以从三个维 度形成三个层级,以“材料成型与控制工程”专业 为例,第一层级构建中,以专业基础形态组成知识课程,既包含外语、数学等基础课程,也涵盖操作 使用所需的机械制图、公差配合、工程材料、机械设计与制造等方面的基本知识,掌握形成性知识; 第二层级中,以专业核心组成知识课程,在操作使 用知识基础上学习设计改造类课程,如材料成型 工艺分析、设计及优化等,掌握行动性知识;第三 层级中,以专业拓展组成知识课程,在设计改造知 识的基础上向创新管理延伸,如企业管理、料成型 CAE 技术 、数 值模拟技术等课程 ,形 成创造性知 识。需要指出的是,技术知识是动态发展的,随着社会科学技术的进步,知识的导向会不断变化,会 更复杂、更综合,要求我们不断调整层级、课程和 类别,才能更有效地提高教育的适应性。
四、结语
职教本科的学理研究随着实践深入将成为研 究新热点,逻辑、范畴等问题的探讨有多个维度可 以展开,理论溯源的过程中,基础性的问题可能来 源于技术、职业等现实发展,从这些基本问题上可 以延伸到人才培养的教育本源探讨上。本文通过 辨析形成的基本推断是:职教本科与普通本科的 不同在于“适应性”,行业要适应整个社会经济科 技的发展 ,培养出来的人要是适应职业岗位 ,因 此,学校的首要关注点就是如何培养适应岗位的 学生。在这个过程中,要重构教育要素,形成岗位 能力、岗位发展和岗位知识三维的教育观,才能更 好地体现职教本科的鲜明特色。