李靖老师作为名师工作室主持人,积极发挥辐射带动作用,结合教师专业化发展的内在需求,为专业团队教师铺设了结构合理、梯次发展的成长道路,打造了科学完善的教师成长链。分别侧重于传授指导学科大赛的方法和技巧、教科研能力的提升、教材编写能力的培养及教学能力的提高等,她经常深入参加教师的听评课、集体备课等教研活动,积极组织教师进行同课异构、名师论坛、教学研讨、评课反思等研修活动,并让教师多次听她的示范课和训练课;在课题研究中,经常开展教科研主题活动,指导青年教师进行课题研究,毫无保留地传授自己多年积累的经验与智慧,助力年轻教师在教育领域茁壮成长。
同时,精心组织各类交流活动,为教师们搭建提升素养的平台;参与专业教学指导方案的修订,为教育发展出谋划策;担任评委以专业的眼光评判教学成果;开展讲座和研讨课,分享先进的教育理念和方法;带领团队开展教学交流,深入探索教育的新路径,努力实现帮扶效能的最大化。
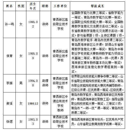
指导帮扶青年教师情况一览表

指导帮扶事迹
指导帮扶孙一鸣老师情况简介

全国职业院校技能大赛教学能力大赛三等奖

指导全国职业院校技能大赛一等奖


1.教学方面的指导:
李靖老师指导孙一鸣老师深入分析专业教学大纲与课程标准,精准定位教学目标,并指导完成了影像与影视技术专业山东省专业教学指导方案的开发。与青年教师分享了高效的教学设计模板及策略,并细致指导课程的各个环节,如导入、新知讲授、实践操作、总结回顾及课后作业,确保教学过程连贯且高效。通过实地听课和课后反馈,李靖老师肯定了孙老师的教学亮点,同时诚恳指出改进之处,并亲自示范课堂教学技巧。得益于这一系列帮扶措施,孙一鸣老师的教学水平显著提升,并荣获多项荣誉,包括区优质课一等奖、青岛市青年教师基本功大赛一等奖、青岛市“一师一优课,一课一名师”一等奖,以及在全国职业院校技能大赛教师教学能力比赛中荣获三等奖等,以及2次在山东省教学能力大赛中分获一等奖、二等奖的佳绩。
2.大赛方面的指导:
面对技能大赛的复杂性与专业性,孙一鸣老师在李靖老师的全面指导下,迅速成长为能够独立带领竞赛团队的优秀指导教师。李靖老师在备赛策略、学生团队管理、技能提升技巧及行业前沿动态等方面提供了细致指导。近年来,孙一鸣老师指导学生们在各级各类技能竞赛中大放异彩,不仅赢得了全国职业院校技能大赛短视频制作项目的国赛一等奖,还在省级比赛中斩获一等奖,更是在青岛市级比赛中连续多年蝉联冠军。
3.教科研方面的指导:
在教科研领域,李靖老师为孙一鸣老师提供了全方位的支持与指导,提升了其教育科研能力,促进了专业成长。她鼓励孙一鸣老师将对专业教育发展趋势的思考转化为具体的研究课题,并在课题选题、研究设计、资料搜集、数据分析以及成果撰写等各个环节提供了细致的指导与建议。通过多次探讨与修改,孙一鸣老师成功主持立项了一项区级课题,并参与的教学成果荣获区级一等奖、山东省教学成果一等奖。
指导帮扶侯青老师情况简介

青岛市教学能手

青岛市优质课二等奖

青岛市教学能力大赛二等奖
1.教学方面的指导:
在中职数学教学领域,李靖老师为侯青老师提供了精准的教学目标定位指导。强化了对新课程改革理念和现代教育理论的学习,鼓励侯老师深入摘录并实践这些理念,以更新教学观念、丰富教学方法、提升教学技巧。通过实地听课,李靖老师细致评估侯老师的课堂教学,与其共同探讨和解决教学问题,不断优化教学策略,提高侯老师的业务能力。课后,李靖老师及时提供反馈,与侯老师深入交流,总结经验,以此提升侯老师的课堂教学效果。这些努力使得侯青老师的教学水平显著提高,荣获多项荣誉,包括青岛市优质课二等奖、青岛西海岸新区公开课、山东省教育教学信息化大赛一等奖、青岛市中等职业学校技能大赛教师教学能力大赛二等奖、西海岸新区青年教师基本功比赛一等奖、西海岸新区信息化教学课程案例一等奖,并多次展示青岛市一师一优课。
2.教科研方面的指导:
在教科研能力提升方面,李靖老师积极为侯青老师提供全方位的支持与指导,包括选题、文献综述、研究方法选择、数据处理等方面的能力。同时,鼓励侯教师参加学术交流活动,拓宽视野,了解学科前沿动态,提升自身的学术水平。在课题选题、研究设计、资料搜集、数据分析以及成果撰写等各个环节,都给予了细致的指导与建议。通过多次的探讨与修改,侯青老师参与一项省课题改革、一项区级课题研究,这不仅为全面提升侯教师的科研素养和教育教学水平,也为教育事业的发展做出积极地贡献。
指导帮扶李振老师情况简介

区公开课

区优质课一等奖

指导学生世界职业院校技能大赛二等奖
1.教学方面的指导:
在提升教学能力方面,李靖老师指导青年教师李振细致分析教学大纲和课程标准,以确保教学目标的明确性,还分享了教学设计模板和方法,以及如何高效安排教学的各个环节,包括课程导入、新知识传授、实践练习、课程总结以及作业布置,确保整个教学流程既连贯又自然。通过听课,认真分析李振老师在课堂上的表现,并在课后提供了详尽的反馈,既肯定了她的教学亮点,也指出了需要改进的地方,并进行了示范教学,以帮助她更有效地控制课堂节奏和学生参与度。
这些努力取得了显著成效,李振老师的教学能力得到了极大的提升,荣获了区优质课一等奖和区一师一优课一等奖,并成功出示了区公开课,展现了她在教学领域的专业成长和卓越表现。
2.大赛方面的指导:
李振老师作为新入职教师,开始承担技能大赛指导工作,但对技能比赛缺乏深入的了解。因此,李靖老师在备赛方法、学生管理、技能技巧、行业前沿动态等方面提供了细致的指导,帮助李振老师快速成长为一名能够独立带队的指导教师。近几年,李振老师带领学生在各级各类技能竞赛中屡获佳绩,荣获青岛市技能大赛第一名、省级技能大赛铜牌、世界职业院校技能大赛争夺赛银牌,个人也荣获青岛市级优秀辅导教师称号。