2019年9月,我有幸参与了学校举办的“不忘教育初心,牢记育人使命”青蓝工程结对帮扶活动,并担任了新入职教师张跃敏的指导老师。这一活动不仅为我提供了一个传授经验、分享智慧的平台,更为张跃敏老师的职业生涯起步奠定了坚实的基础。
恰逢学校“安全、道德、法治”教育基地正式启用,我们师徒接到了面向全体师生进行基地宣讲的任务。对于初出茅庐的张跃敏老师而言,这无疑是一次巨大的挑战,需要她克服紧张情绪、忘词以及语言表达等方面的困难。然而,在一次次的宣讲实践中,通过不断地改进和提升,我们最终圆满完成了任务。这次经历不仅让张跃敏老师体验到了成功的喜悦,更为她日后的教学工作积累了宝贵的经验。
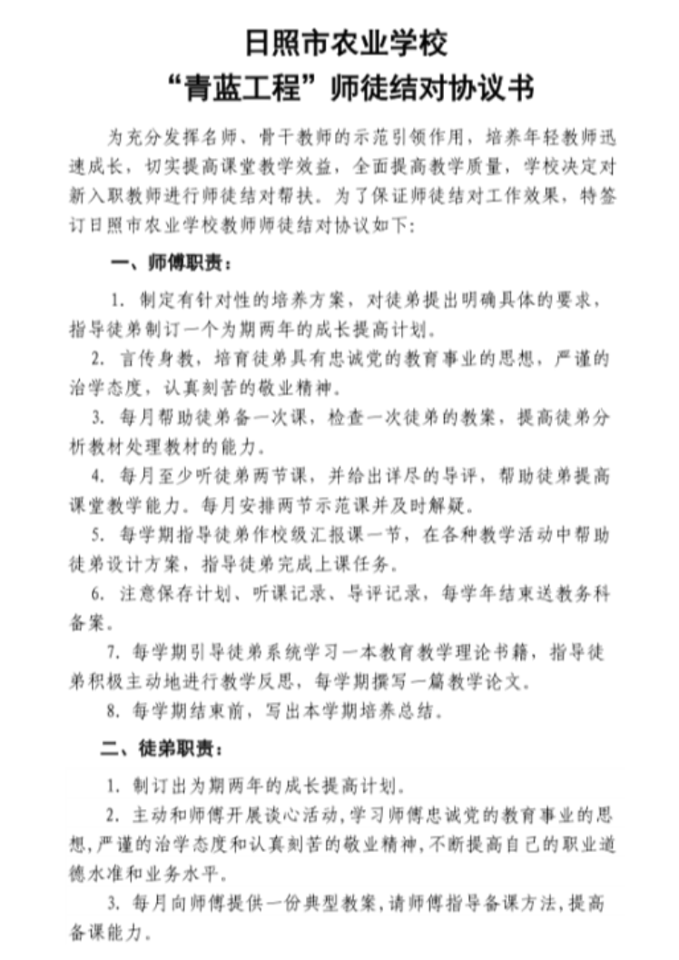
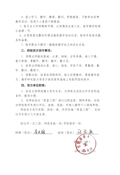
按照学校青蓝工程的方案要求,我们针对张跃敏老师的特点制定了详尽的帮扶计划和目标。
首先,帮助她制定了新教师三年发展规划,明确了具体的发展要求,为她指引了前行的方向。其次,每月至少相互听课两节,通过详细的评价和指导,帮助她提升教育教学能力。同时,我还通过示范课为她答疑解惑,助她在教学道路上更加稳健地前行。在学期末的新老师汇报课中,张跃敏老师凭借出色的表现赢得了学校领导的高度认可和学生的广泛好评。
在教育教学理论方面,我指导张跃敏老师系统学习相关书籍,并积极鼓励她进行教学反思,不断提升自身的专业素养。在她的努力下,她最终顺利考取了教师资格证书,为她的教育事业增添了浓墨重彩的一笔。
在班主任工作中,我积极帮助张跃敏老师了解中职学生的特点,引导她尽快适应班主任的角色。同时,我还鼓励她积极与家长沟通交流,将家校协同教育的理念深植于她的心中。这一理念不仅有助于她的班主任工作顺利开展,更为学生的全面发展提供了有力保障。
在党建工作中,作为一名党员教师,张跃敏同志积极参与支部的建设,并担任党建管理员的职务。她工作认真负责,细心努力,协助支部书记完成了支部内的材料撰写、党建宣传等工作。她的严谨认真的敬业精神不仅赢得了同事们的赞誉,更为她的课堂教学带来了不断的进步。
2020年,张跃敏同志被学校党委授予“优秀工程党员”的荣誉称号;2021年被莒县教育和体育局评为优秀科任教师;2023年被莒县教育和体育局评为年度优秀科任教师;2024年在全市中等职业学校教学能力比赛中荣获二等奖,在山东省职业院校教学能力大赛中获得三等奖。
目前,张跃敏老师已担任学校职考中心年级主任的岗位,继续为学校的发展贡献自己的力量。
通过青蓝工程结对帮扶活动,我们不仅见证了张跃敏老师的成长与蜕变,更深刻体会到了教育事业的伟大与崇高。我们相信,在未来的日子里,张跃敏老师将继续在职业教育的广阔天地里深耕细作,用汗水浇灌出更加绚烂的花朵。





