李勇名师工作室教育帮扶

发布时间:2025年06月07日

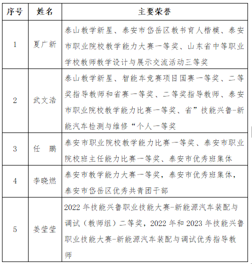
教育帮扶青年教师名单

screenshot-20250608-204601.png


教育帮扶青年教师荣誉证书

1.综合荣誉类

2.教学类


3.技能大赛类

图片28.png

图片29.png

4. 班级管理类

图片30.png

图片31.png

5.教研类

图片32.png

图片33.png