教育帮扶青年教师:于明艺

发布时间:2025年06月07日

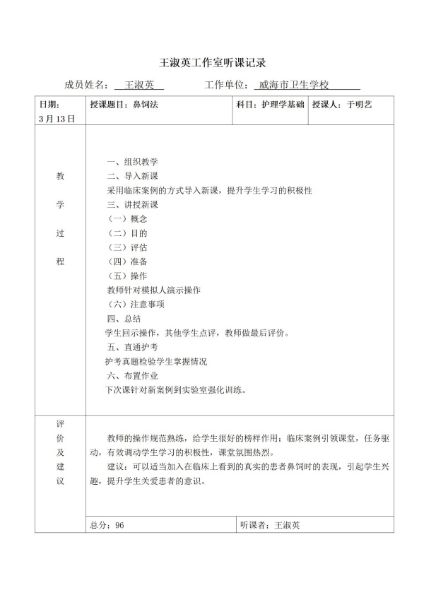
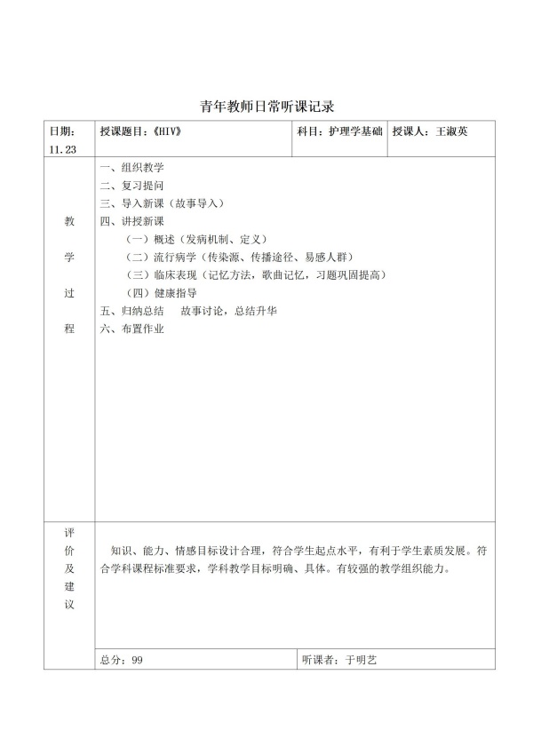
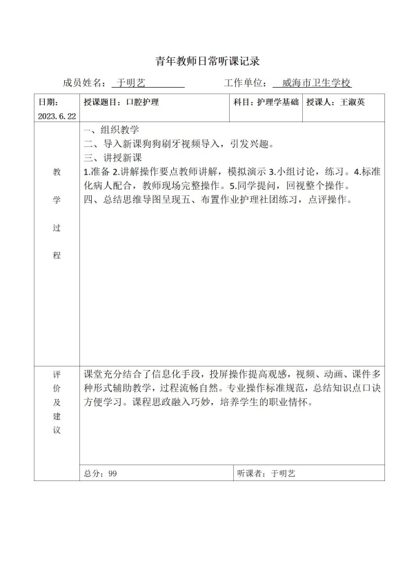
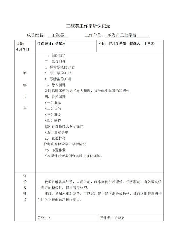
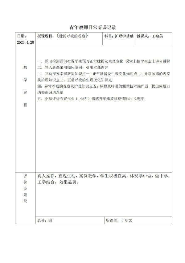
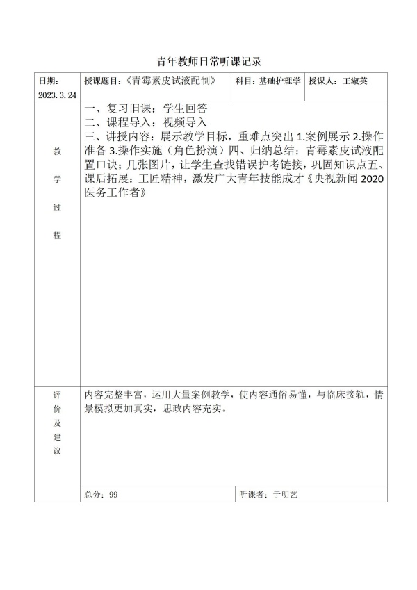
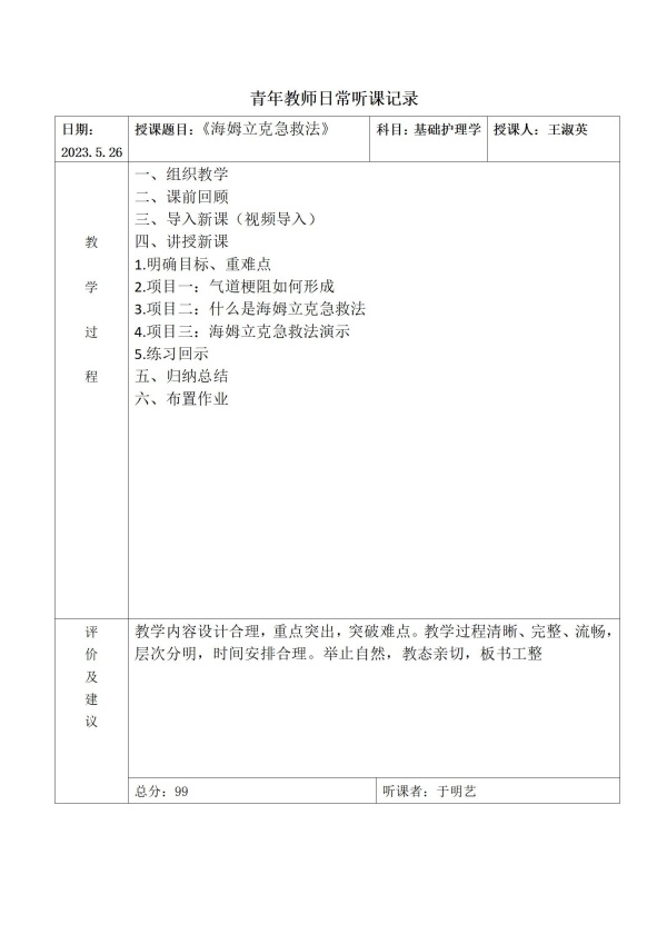
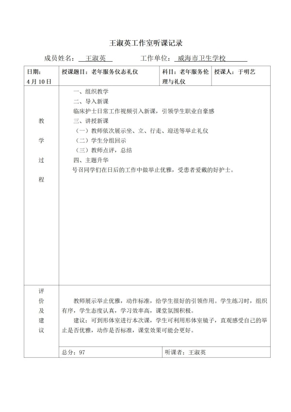
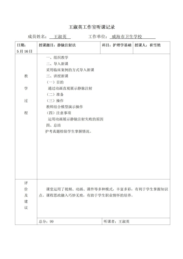
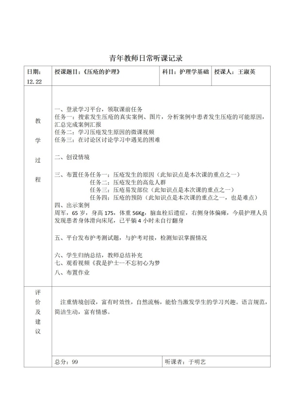
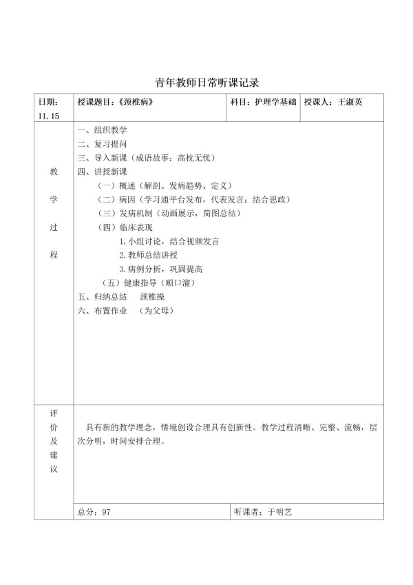
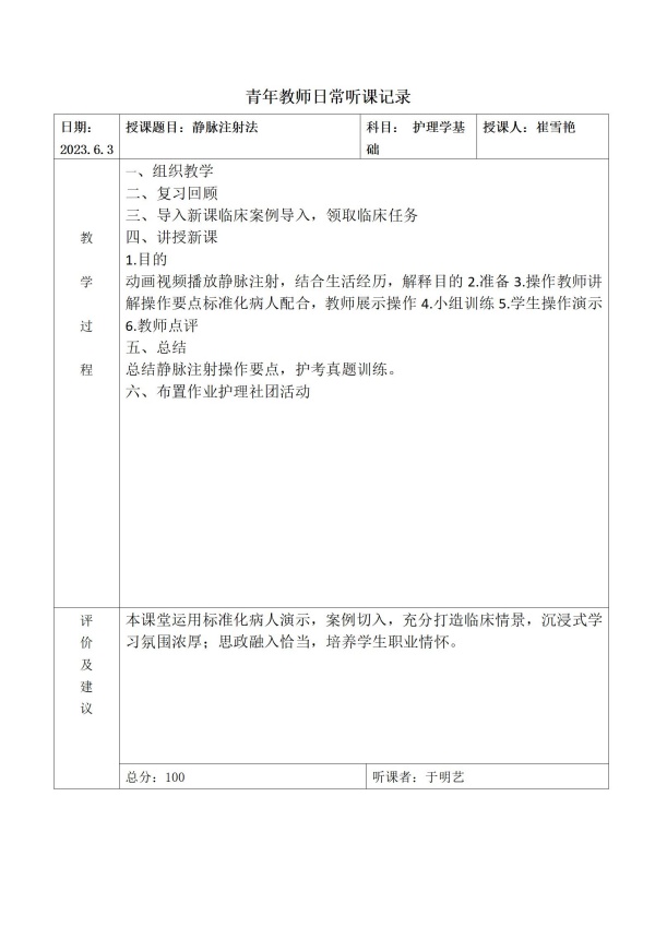
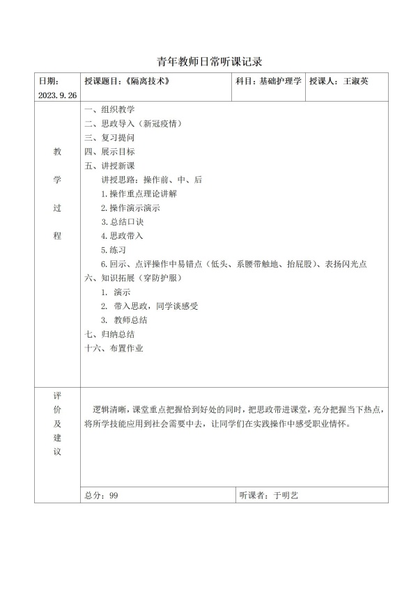
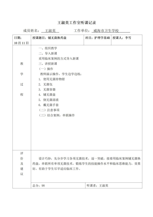
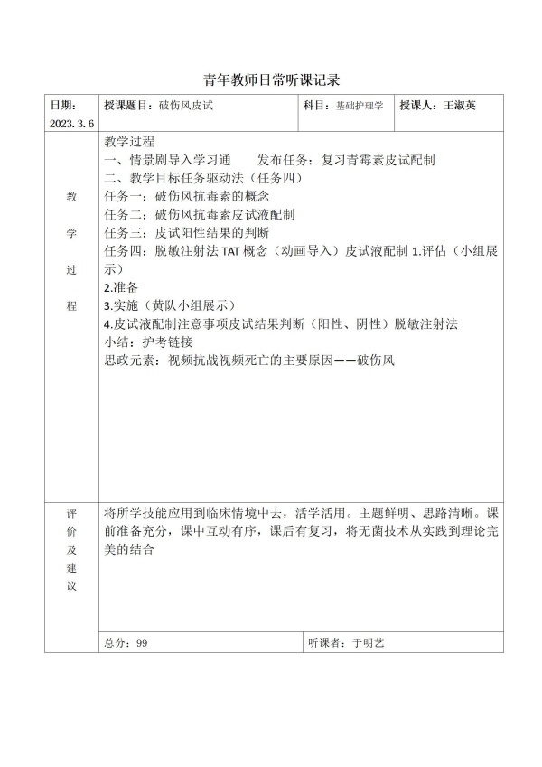
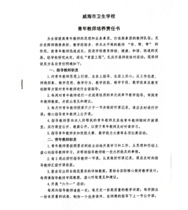
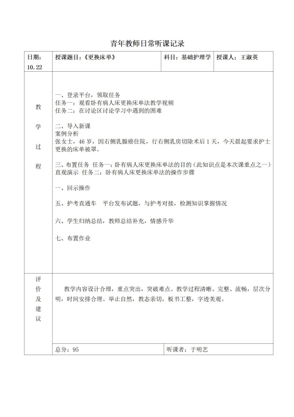
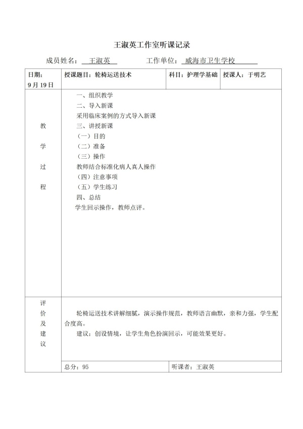
王淑英与威海市卫生学校青年教师于明艺签订《青年教师培养责任书》,每周对其进行一次教学指导,每月听课一次。指导其进行课题研究和技能大赛训练,2024年于明艺获山东省健康照护行业技能大赛二等奖。

教育帮扶:于明艺_01_副本_副本.jpg