朱梅工作室
首页
工作室建设
教学研究
名师金课
职教讲堂
职教云讲堂
共同体活动
教研活动
教育帮扶
读书启智
您所在的位置:
首页
正文
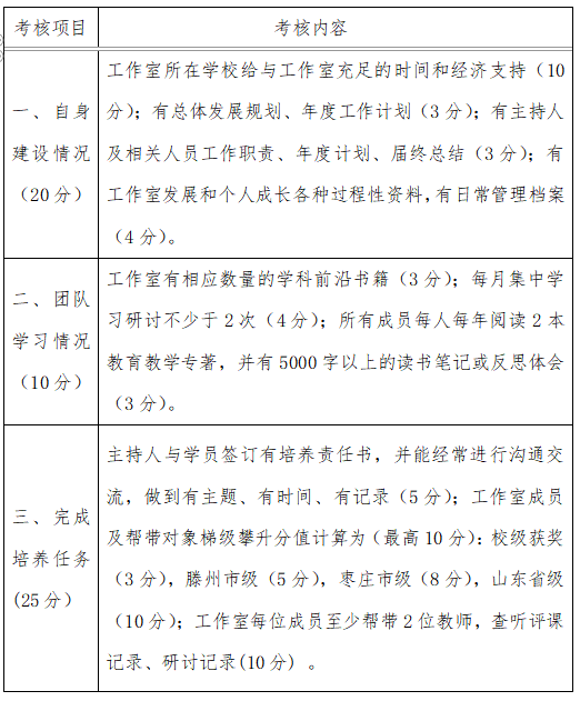
朱梅名师工作室考核制度
发布时间:2025年05月26日
坚持以考促建的原则,加强工作考核,以推进工作室建设,领航成员教师成长,特制订本制度。